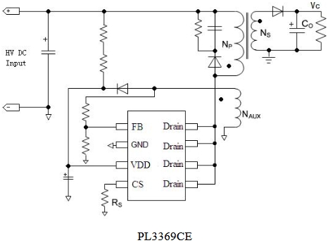
PL3369CE聚元微SOP8貼片5V2.4A可替代OB25136C/DP25136
<12W SOP8 PSR-BJT
<12W SOP8 PSR-BJT
內置高壓功率BJT管
全電壓范圍內高精度恒流/恒壓調節
去除光耦和次級控制電路
內置恒流調節的線電壓補償
內置變壓器電感補償
內置輸出線補償
內置可提高效率的自適應PFM控制
低啟動電流
內置前沿消隱
逐周期電流限制
VDD欠壓/過壓保護
輸出過壓保護
輸出短路保護
內置過溫保護.

手機充電器
小功率率電源適配器
LED驅動
消費類的備用電源