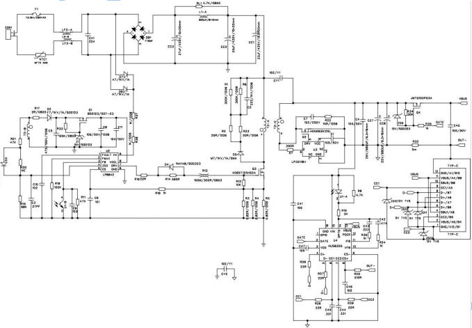
LP8842-Demo1是一款面向65W PD快充市場的氮化鎵電源解決方案,采用LP8842主控芯片搭配LP35118V同步整流芯片的雙芯片架構。該方案主打"雙面板"設計——即采用FR-4雙面板工藝,在保證性能的同時有效降低PCB制造成本,適合大規模量產。
輸入電壓:90-264Vac全電壓范圍
輸出規格:5V/3A、9V/3A、12V/3A、15V/3A、20V/3.25A(65W Max)
拓撲結構:QR(準諧振)反激+氮化鎵功率器件
協議支持:PD3.0(HUSB350協議芯片)

| 位號 | 型號 | 功能說明 |
|---|---|---|
| U2 | LP8842 | PWM主控芯片,SOIC-9封裝,集成高壓啟動、X電容放電 |
| U3 | LP35118V | 同步整流控制器,SOT-6封裝 |
| Q3 | XG65T125HS2A | 氮化鎵功率管,650V/120mΩ,DFN8×8封裝 |
| Q2 | HGN093N12SL | 同步整流MOS,120V/9.3mΩ |
LP8842作為芯茂微的QR控制器,支持谷底鎖定技術,搭配氮化鎵器件可實現高頻化設計(實測工作頻率約55-107kHz),從而縮小磁性元件體積。
變壓器采用ATQ2516磁芯(Ae=117.7mm2),繞組結構采用三明治繞法:
| 繞組 | 線徑 | 圈數 | 繞法 |
|---|---|---|---|
| N1(初級) | 2UEW-F Φ0.1×15P | 13Ts | 順繞 |
| N2(屏蔽) | T1W-B Φ0.13×3P | 14Ts | 順繞 |
| N3(初級) | T1W-B Φ0.13×2P | 14Ts | 順繞 |
| N4(屏蔽) | T1W-B Φ0.1×120P | 4Ts | 反繞 |
| N5(屏蔽) | T1W-B Φ0.13×3P | 5Ts | 順繞 |
| N6(次級) | 2UEW-F Φ0.1×15P | 13Ts | 順繞 |

主板尺寸:50.5×48.1×1.2mm(FR-4 1OZ雙面板)
模塊化設計:主功率板+Type-C協議小板+EMC濾波小板
散熱處理:Q3 GaN器件配銅質散熱片,底部填充導熱硅膠

| 輸入電壓 | 20V/3.25A滿載效率 | 功率因數 |
|---|---|---|
| 90Vac | 91.0% | 0.631 |
| 110Vac | 92.38% | 0.673 |
| 220Vac | 93.11% | 0.544 |
| 264Vac | 92.81% | 0.512 |
平均能效測試(115Vac/230Vac,20V輸出,100%/75%/50%/25%負載):
115Vac平均效率:91.9%(超CoC Tier2的88.19%限值)
230Vac平均效率:91.725%
待機功耗:264Vac輸入時約50mW,滿足75mW以下要求。
| 輸出電壓 | 滿載紋波(典型值) | 限值 |
|---|---|---|
| 5V | 76-88mV | ≤150mV |
| 9V | 72-84mV | ≤150mV |
| 12V | 67-89mV | ≤150mV |
| 15V | 67-115mV | ≤300mV |
| 20V | 67-208mV | ≤300mV |
高溫(40℃)低壓輸入時紋波略有增大,但仍遠優于限值要求。
10%-90%負載跳變(2.5ms周期)測試:
5V輸出:最大過沖940mV(限值1000mV)
20V輸出:最大過沖1190mV(限值1200mV)
動態響應偏保守,留有充足裕量。
傳導發射(CE)
通過EN55032 Class B標準,測試覆蓋5V/9V/12V/15V/20V全電壓檔位,115Vac/230Vac雙輸入條件。典型余量:
準峰值(QP):3.6-8.5dB
平均值(AV):3.1-12.9dB
輻射發射(RE)
30MHz-1GHz頻段,垂直/水平極化均滿足Class B限值,最高頻點約800MHz處有接近限值的尖峰,建議實際量產時優化屏蔽。

| 優勢 | 說明 |
|---|---|
| 雙面板工藝 | 相比多層板成本降低30%以上,適合價格敏感市場 |
| 高集成度 | LP8842內置高壓啟動、X電容放電,外圍精簡 |
| 高效氮化鎵 | 滿載效率超93%,滿足最新能效標準 |
| 全協議覆蓋 | HUSB350支持PD3.0/PPS,兼容主流設備 |
| 完善保護 | OVP/OCP/SCP/OTP全覆蓋,短路功耗<0.5W |
待優化點:
變壓器溫升在90Vac滿載時接近臨界(建議優化繞組工藝或加強散熱)
外殼溫度需關注,建議增加導熱路徑設計
結語: 芯茂微LP8842+LP35118V方案以"雙面板+氮化鎵"的組合,在65W功率段實現了性能與成本的平衡。93%以上的峰值效率、完善的保護機制以及通過的EMC認證,使其成為當前快充市場頗具競爭力的參考設計。