LPK8717是芯茂微推出的一款高集成度原邊反饋控制芯片,采用SOP-8封裝,內置750V高壓BJT功率管,最大輸出功率12W。它最大的特點是外圍極簡,不需要啟動電阻,不需要輔助繞組供電二極管,只需要幾顆電阻電容就能完成電源設計,非常適合成本敏感的小功率適配器和充電器應用。
無需啟動電阻:芯片內置啟動電路,上電后自動給VCC電容充電,省去傳統方案的外置啟動電阻。
自供電技術:VCC由芯片內部專有電路供電,不需要輔助繞組的供電二極管,變壓器設計更簡單。
可調峰值電流:通過SEL腳外接電阻,可以靈活設置最大峰值電流,適配不同功率需求。
內置線損補償:通過FB腳上偏電阻設置,自動補償輸出線纜壓降,保證末端電壓準確。
極低待機功耗:待機電流僅60μA,滿足能效標準。
專利電流驅動:優化BJT驅動方式,降低芯片溫升。
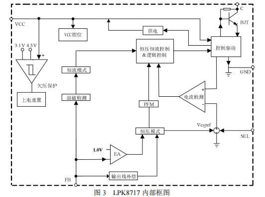
LPK8717采用SOP-8封裝,5個有效引腳:

C(1腳):內置BJT功率管的集電極
FB(2腳):反饋電壓輸入,接變壓器輔助繞組分壓電阻
SEL(3腳):峰值電流設置,外接電阻到地或懸空
VCC(4腳):芯片電源,接旁路電容到地
GND(5腳):芯片地
LPK8717的典型應用是隔離反激電源,電路非常簡潔:、

交流輸入經過整流濾波后,高壓直流連接到變壓器原邊和芯片C腳。變壓器輔助繞組通過分壓電阻連接到FB腳,實現輸出電壓檢測和反饋。VCC電容為芯片供電,由內部自供電電路維持。
次級側采用肖特基二極管整流,輸出電容濾波后得到穩定直流電壓。
VCC電容:4.7-10μF
FB分壓電阻:上偏RFBH和下偏RFBL設置輸出電壓
SEL電阻:設置峰值電流(懸空時默認780mA)
VCC鉗位/欠壓保護:VCC過高時鉗位,過低時關斷輸出
FB上電阻開路保護:啟動前6個周期檢測,異常則重啟
輸出短路保護:FB電壓低于0.5V持續3個周期觸發
輸出過壓保護:FB電壓高于1.4V觸發
過溫保護:150°C關斷,120°C恢復
SEL懸空:IPKMAX=780mA(默認)
SEL接電阻RSEL:IPKMAX=780-36000/RSEL(mA),建議RSEL>15kΩ
空載:Vout = (VFB×(RFBH+RFBL)/RFBL)×(Ns/Nf)-Vd
帶載:需考慮線補電流影響變壓器設計:工作于DCM模式,注意漏感控制,漏感系數k建議0.9-0.95。
VCC電容緊靠芯片VCC和GND腳
SEL電阻靠近芯片
FB分壓電阻靠近FB腳,遠離變壓器原邊動點
C腳鋪銅面積適當加大散熱

LPK8717是芯茂微針對12W以下小功率電源推出的極簡方案,通過內置啟動電路和自供電技術,把傳統PSR方案的外圍元件壓縮到最少。對于追求低成本、小體積、易生產的電源設計,如手機充電器、小家電適配器等,LPK8717是非常合適的選擇。